控制电缆规范_控制电缆,kvvp,2.5,4,zr,22

控制电缆规范_控制电缆,kvvp,2.5,4,zr,22

在现代工业和建筑等众多领域中,电力的稳定传输与精确控制至关重要。而yjv控制电缆作为一种在电气系统里发挥关键作用的电缆类...

kvv32控制电缆_控制电缆,kvvp,2.5,4,zr,22

kvv32控制电缆_控制电缆,kvvp,2.5,4,zr,22

KVVP26控制电缆,作为工业领域中至关重要的连接部件,在电力传输与信号控制方面发挥着不可替代的作用。它以其独特的性能和...

控制电缆kvv电缆是什么意思_控制电缆kvvp2–22是什么结构
控制电缆 kvvp 到底怎么样呢?

控制电缆 kvvp 到底怎么样呢?

控制电缆 kvvp 是一种常用于工业控制领域的电缆,它具有优异的电气性能和机械性能,能够满足各种复杂的控制环境要求。本文...

柳州rvvp控制电缆的卓越性能与广泛应用领域解析

柳州rvvp控制电缆的卓越性能与广泛应用领域解析

在现代工业与城市建设的复杂网络中,控制电缆扮演着至关重要的角色,它如同人体的神经系统,负责传递各种指令与信号,确保整个系...

阳江 kvvp 控制电缆:品质与应用详解

阳江 kvvp 控制电缆:品质与应用详解

阳江 kvvp 控制电缆是一种广泛应用于各种控制系统中的重要电缆。它具有良好的电气性能、机械性能和耐环境性能,能够满足不...

崇左RVVP控制电缆:性能卓越保障电力控制系统稳定运行

崇左RVVP控制电缆:性能卓越保障电力控制系统稳定运行

在现代工业与建筑领域中,控制电缆扮演着至关重要的角色,它如同人体的神经系统,负责传递各种指令和信号,保障着整个系统的稳定...

当阳KVVP控制电缆:性能卓越,为工业控制领域提供可靠保障

当阳KVVP控制电缆:性能卓越,为工业控制领域提供可靠保障

当阳 kvvp 控制电缆,作为一种专业的电缆产品,在工业控制领域发挥着重要的作用。它以其独特的性能和广泛的应用,成为了众...

控制电缆kvvp含义全解析:特性、应用及优势深度剖析

控制电缆kvvp含义全解析:特性、应用及优势深度剖析

控制电缆kvvp是一种在电气系统中发挥着重要作用的电缆类型。它主要用于传输控制信号,确保各种电气设备能够准确、稳定地运行...

电力电缆与控制电缆大不同,一文详解差异要点
东莞rvvp控制电缆:性能卓越,满足多样工业与电气控制需求

东莞rvvp控制电缆:性能卓越,满足多样工业与电气控制需求

在现代工业与建筑领域中,电力与信号的稳定传输至关重要,而控制电缆作为实现这一目标的关键基础设施,发挥着不可替代的作用。东...

KVVP控制电缆价格详情,一文带你了解其市场动态与价格走势
kvvp控制电缆价格表:一览市场行情,掌握线缆价格动态
RVVP控制电缆:性能卓越,在多种场景下发挥关键连接作用
KVVP2-22控制电缆:性能卓越,为电气系统提供可靠保障
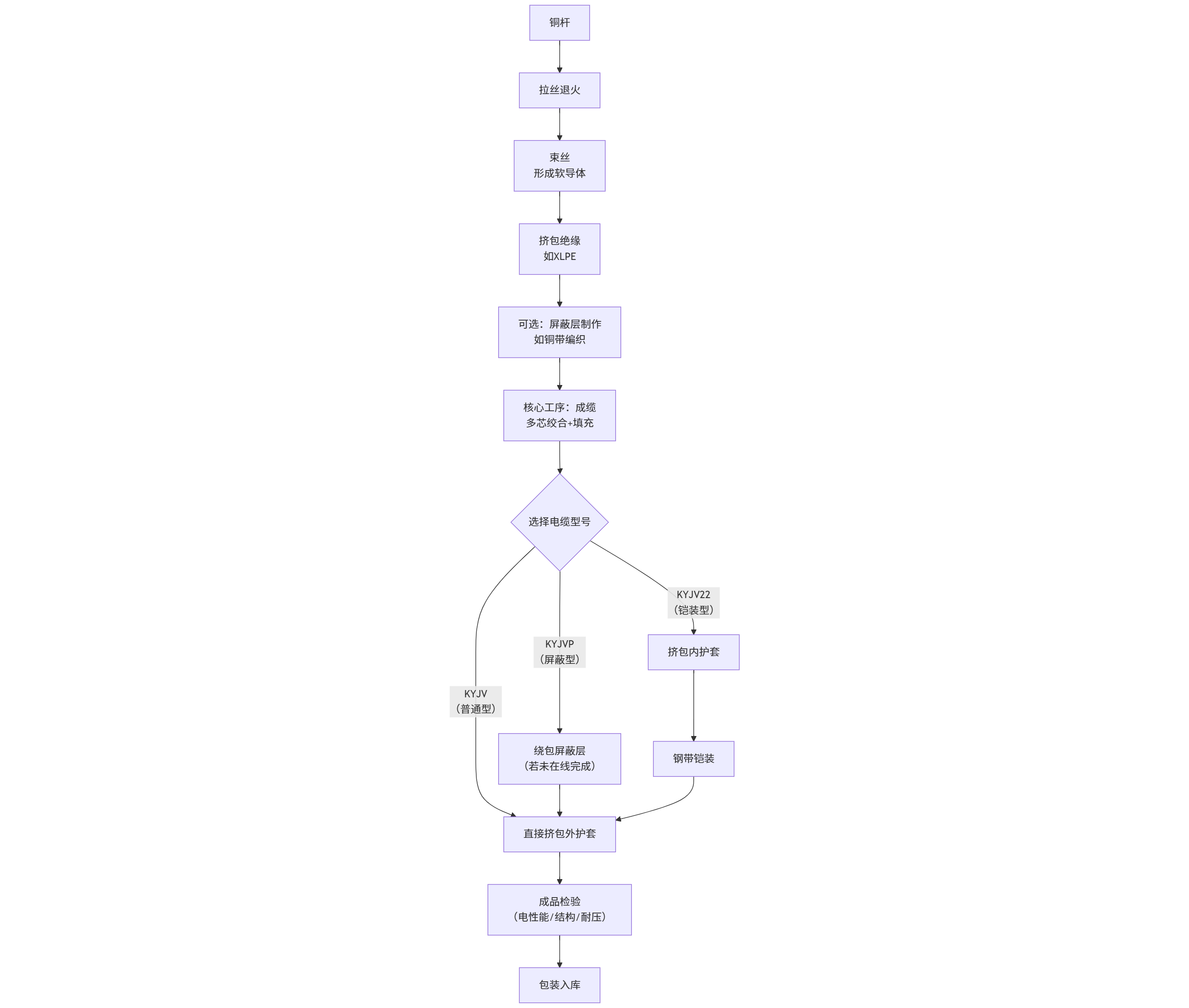
电线电缆生产厂家之控制电缆生产过程

电线电缆生产厂家之控制电缆生产过程

好的,根据您提供的文档内容,我将为您详细解读中晨线缆控制电缆的生产过程。控制电缆主要用于自动控制、监测系统、电器仪表连接...

1
随机标签
交联电缆热延伸不合格的原因(1)电力电缆管枕尺寸(1)家用电线能用多少年(1)YJV电力电缆废品回收(1)yjv电缆线载流量面积对照表(1)电视32寸指的是什么(0)电力电缆选型计算(1)yjv电缆规格和参数对照表(1)控制电缆与普通电缆的区别(1)电缆VLV与YJLV标准一样吗(1)mpp电力电缆管排管敷设(1)电缆YJV22-1Kv 3x25+2x16是什么意思(1)vLv22电缆外径尺寸对照表(1)交联聚乙烯绝缘电缆与聚氯乙烯绝缘电缆(1)无卤低烟阻燃电缆图片(1)家用电线十大品牌有哪些(1)电力电缆隧道设计规程道客巴巴(1)zcvvr是什么电缆(1)光伏直流电缆4平方(1)VV22是什么电缆(1)无锡柔性控制电缆多少钱一米(1)硅烷交联电缆料加的氢氧化铝用什么硅烷处理比较好(1)电力电缆故障测试仪使用说明klh6819(1)yjv是什么电缆线图片(1)YJV电力电缆1*185mm2(2并)(1)电缆yjv与rvv区别(1)农村家用线路图(1)电力电缆管管枕是什么(1)电力电缆井盖板尺寸规格(1)4乘35平方铝芯电缆能带多少千瓦(1)国标家用电线规格尺寸(1)电力管道mpp管(1)vvp是什么电缆(1)yjv电缆规格及标准(1)光伏线路安装视频(1)yjlv22电缆是什么意思(1)低烟无卤耐火电缆参数(1)硅烷交联电缆料溶脂(1)电力电缆井盖刷什么颜色的漆(1)vlv铝电缆的优点(1)yjv22-5*10什么意思(1)nhrvv是什么电缆线(1)电力电缆选型与敷设第三版(1)控制电缆和电力电缆的区别图片(1)电缆vlv22 3*240+1*120(1)低压交联电缆热延伸不合格原因(1)无卤低烟阻燃电缆哪家好(1)za-rvv是什么电缆(1)06kv电缆是什么意思(1)低烟无卤耐火电缆B1B2使用规范要求(1)

当前非电脑浏览器正常宽度,请使用移动设备访问本站!