图文:中晨线缆创新驱动发展
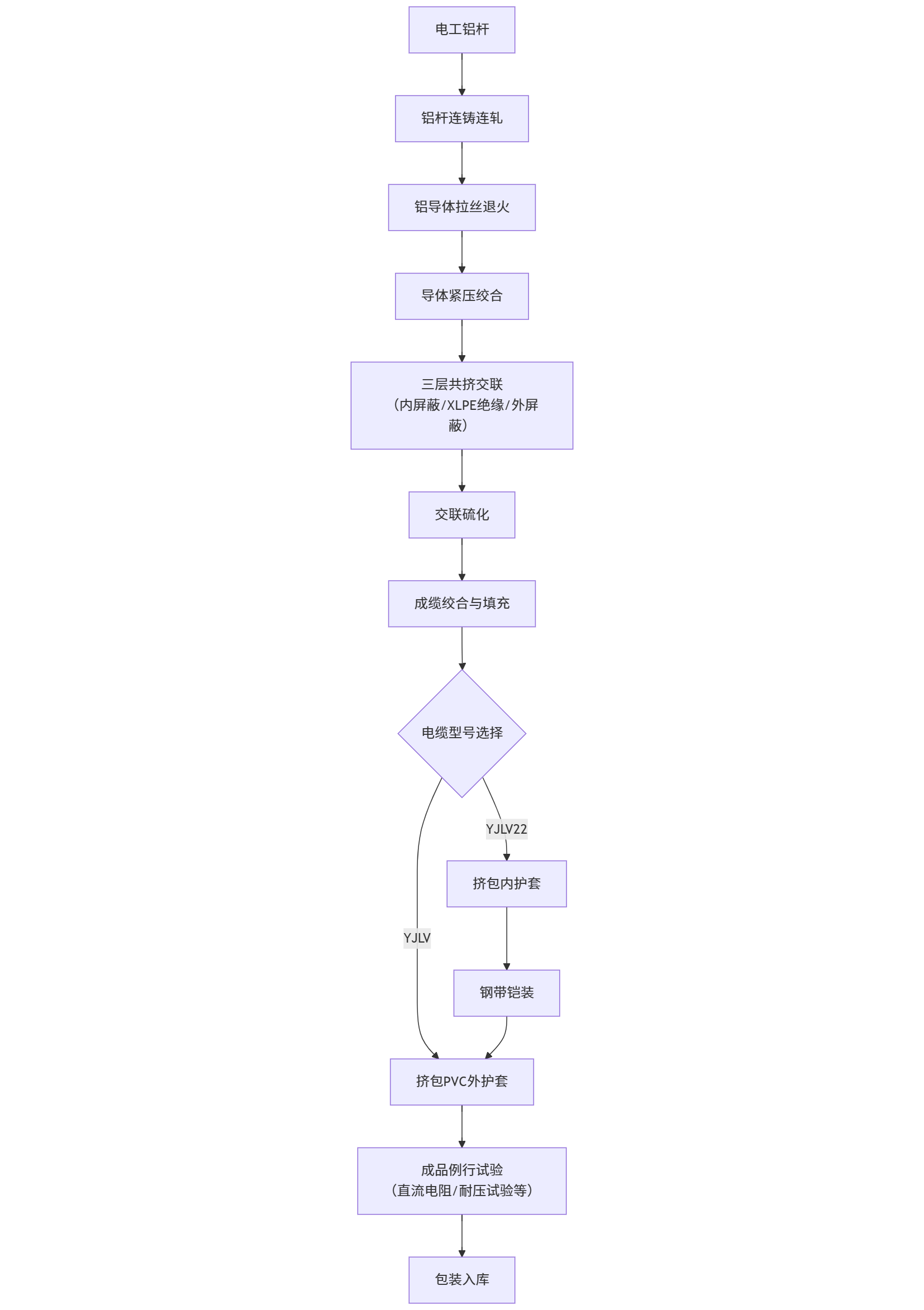
11月3日,嘉鱼县官桥镇中国博士后田野高科技工业园,湖北中晨线缆有限公司生产车间,线缆生产线正有序生产。该公司拥有120...

好的,我们来详细科普一下国标电缆的主要测量标准。这是一个非常专业且系统的问题,答案基于您提供的所有技术文档。
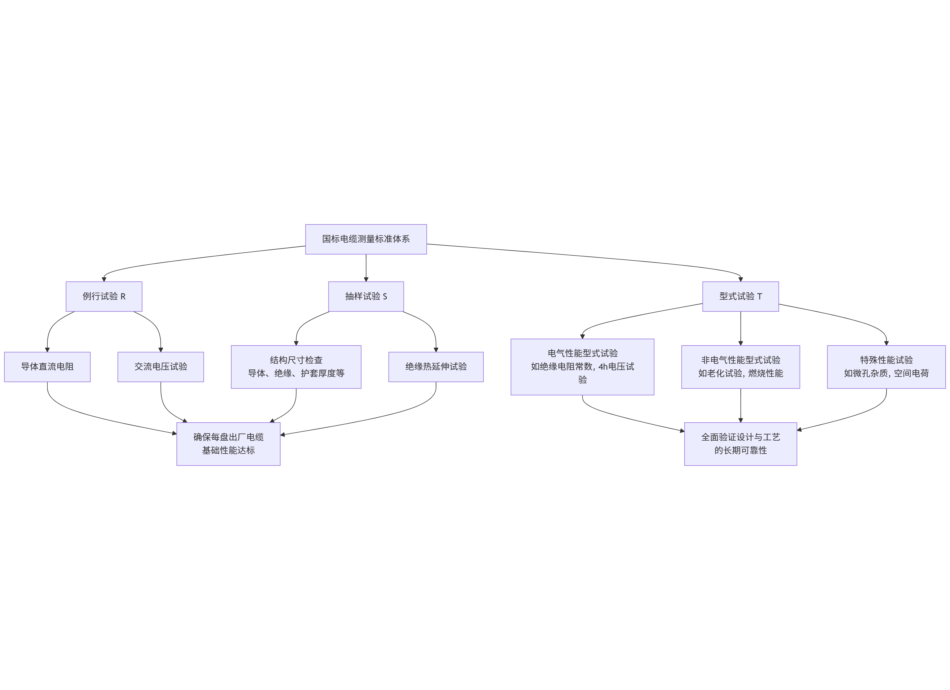
国标电缆的测量是一个完整的质量控制系统,贯穿于生产(出厂)前、生产中、出厂时和型式验证所有环节。其标准体系可以概括为以下框架:
flowchart&NBsp;TD A[国标电缆测量标准体系] --> B1[例行试验 R] A --> B2[抽样试验 S] A --> B3[型式试验 T] B1 --> C1[导体直流电阻] B1 --> C2[交流电压试验] B2 --> C3[结构尺寸检查 导体、绝缘、护套厚度等] B2 --> C4[绝缘热延伸试验] B3 --> C5[电气性能型式试验 如绝缘电阻常数, 4h电压试验] B3 --> C6[非电气性能型式试验 如老化试验, 燃烧性能] B3 --> C7[特殊性能试验 如微孔杂质, 空间电荷] C1 & C2 & C3 & C4 --> D[确保每盘出厂电缆 基础性能达标] C5 & C6 & C7 --> E[全面验证设计与工艺 的长期可靠性] ">
上图展示了国标电缆的三层检验体系,其具体测量标准可详细科普如下:
每一根制造长度的电缆都必须通过的试验,是质量的“底线”。
导体直流电阻测量
标准依据: GB/T 3048.4-2007
测量目的: 检验导体材料是否合格(是否为无氧纯铜)、截面积是否“足方”。电阻过大会导致电缆发热,是火灾隐患。
方法要点: 将电缆置于恒温环境(如20±1°C)至少12小时后,用双臂电桥或更先进的电阻测试仪测量。结果需校正到20°C下每公里的电阻值,并符合GB/T 3956-2008的规定。
交流电压试验 (耐压试验)
从一批成品电缆中按一定频度抽取样品进行的试验,用于监控生产一致性。
结构尺寸检查
绝缘厚度: 沿圆周切取薄片,在显微镜下测量6点,取平均值。最薄点厚度 ≥ (标称值 × 90% - 0.1mm)。
护套厚度: 同样方法测量,要求更严格。最薄点厚度 ≥ (标称值 × 85% - 0.1mm) 或 (标称值 × 80% - 0.2mm)。
外径和椭圆度: 使用卡尺或激光测径仪在同一截面多角度测量,椭圆度(最大外径-最小外径)不能超过平均外径的15%。
标准依据: GB/T 2951.11-2008
测量目的: 确保绝缘和护套的厚度足够且均匀,避免因偏芯、过薄导致耐压等级下降。
方法要点:
绝缘热延伸试验
载荷下伸长率 ≤ 175%
冷却后永久变形 ≤ 15%
标准依据: GB/T 2951.21-2008
测量目的: 专门用于检验交联聚乙烯(XLPE)等热固性绝缘材料的交联度是否达标。交联度不足会导致电缆在高温下软化变形。
方法要点: 将绝缘试片在200°C烘箱中悬挂15分钟,并承受20N/cm²的拉力。冷却后测量永久变形。
在新产品定型、材料或工艺发生重大变化时进行的全面试验,以证明电缆设计能满足所有预期使用条件。
绝缘电阻常数测量
标准依据: GB/T 3048.5-2007 或 GB/T 3048.6-2007
目的: 评价绝缘材料在常温(20°C)和高温(如90°C)下的绝缘性能优劣。此参数直接关系到线路的泄漏电流和能耗。
方法: 将绝缘线芯浸入恒温水浴中1小时,在导体与水之间施加80-500V直流电压,稳定后测量电阻。通过公式计算出绝缘电阻常数Ki(单位: MΩ·km),其值越高越好。
4小时长期交流电压试验
标准依据: GB/T 3048.8-2007
目的: 一种加速老化试验,模拟电缆在长期工作电压和过热状态下的可靠性。
方法: 对试样施加4倍额定相电压(4U₀),持续4小时。绝缘必须不击穿。
局部放电试验
标准依据: GB/T 3048.12-2007
目的: 检测绝缘内部是否存在微小的空穴、杂质等缺陷,这些缺陷在电场作用下会产生微弱放电,长期会腐蚀绝缘。
方法: 在1.73倍相电压下,检测其局部放电量,要求放电量 ≤ 10 pC(皮库) 或更小(如5pC)。
老化前后机械性能试验
标准依据: GB/T 2951.11~12-2008
目的: 检验绝缘和护套材料抗老化能力。模拟电缆在几十年使用寿命内,其材料是否仍能保持韧性。
方法: 将试片放入空气烘箱(如135°C持续7天)进行加速老化,比较老化前后的抗张强度和断裂伸长率的变化率(通常要求变化率绝对值 ≤ ±25%)。
燃烧性能试验
pH值和电导率: GB/T 17650.2-2021,测量燃烧气体酸度,要求pH≥4.3,电导率≤10μS/mm。
烟密度: GB/T 17651.2-2021,测量烟雾透光率,要求≥60%。
阻燃试验 (单根/成束): GB/T 18380.12~36系列标准。模拟电缆在火焰中的蔓延情况,要求碳化距离在一定范围内。
无卤低烟试验:
耐火试验: GB/T 19216-2003,在750°C~950°C火焰中燃烧90分钟,仍能保持线路完整(不通电)。
微孔、杂质和突起试验
标准依据: GB/T 11017.1-2014 附录E
目的: 这是超高压电缆(110kV及以上)的致命指标。任何微小的凸起或杂质都会导致电场畸变,引发局部放电和最终击穿。
方法: 在显微镜下扫描绝缘切片,统计大于规定尺寸(如0.05mm)的微孔、杂质和半导电层突起的数量。
国标电缆的这一套测量标准体系,是一个从微观(材料纯度、杂质)到宏观(结构尺寸),从短期(耐压)到长期(老化),从正常状态(电阻)到故障状态(燃烧、短路) 的全面、科学的评价系统。
对于普通消费者而言,理解这套体系的科普意义在于:
信任标准: 明白“国标”二字背后是极其严苛和复杂的技术要求,远非“能通电”那么简单。
识别优劣: 学会查看电缆上的CCC认证标志和标准号(如GB/T 5023、GB/T 12706),这是合格电缆的身份证。
拒绝低价陷阱: 理解劣质电缆必然会偷工减料,无法通过上述任何一项严格测试,是巨大的安全隐患。
因此,选择符合国标测量标准的电缆,就是为生命和财产安全选择了最基础的保障。您文档中提到的“中晨线缆 13554162348”等正规企业,其生产流程和质量控制体系正是围绕这套国家标准建立的。

当前非电脑浏览器正常宽度,请使用移动设备访问本站!